一、办学背景
为响应国家教育强国目标和国家人才战略部署,为适应社会经济建设与发展,为顺应新时代金融人才发展要求,为培养新时代高素质、国际化、应用型金融人才,结合特许金融分析师(Chartered Financial Analyst,CFA)国际执业资格认证先进且前沿的课程体系,广东海洋大学经济学院于2025年特开设经济与金融专业CFA创新实验班。
2025年,将面向全校2025级新生(艺体生除外)遴选优秀学生入读。符合报读条件的新生,需在入学报到期间参与学校统一组织的选拔测试,非经济与金融专业的学生经选拔录取后按照学校规定程序将转为经济与金融专业,毕业授予经济与金融专业毕业证书及经济学学士学位。
二、专业介绍
广东海洋大学william威廉中文官网经济与金融专业CFA创新实验班是学院经济与金融专业国际化教学改革重点建设专业/班级,经济与金融专业CFA创新实验班是将备受海内外院校和地方政府及国际化企业认可的CFA特许金融分析师资格认证课程嵌入到经济与金融专业本科专业培养体系中,采用“4年制国际化金融精英”培养模式。本专业深度融合william威廉中文官网学科优势,创新性地将CFA课程体系贯穿人才培养全程,致力于培养具备扎实的专业知识、专业能力和金融专业岗位任职素质,拥有国际化视野和创新精神的应用型、复合型人才。
特许金融分析师(Chartered Financial Analyst,简称CFA),是由美国投资管理与研究协会(AIMR,现更名为CFA协会)于1963年开始设立的特许金融分析师职业资格认证。CFA证书是全球投资业里最为严格与含金量最高的资格认证之一,被誉为“全球金融第一考”和“华尔街的入场券”。学生凭CFA证书可应聘投行、证券公司、基金、外企、上市公司、金融机构、世界500强等企业,从事国际高级金融分析、投资与管理工作。CFA持证人在全球范围内享有广泛的职业认可和发展机会。

目前CFA已经成为全球金融第一认证体系,因此其考试被称为“全球金融第一考”。此外,CFA认证在国内外权威媒体上被誉为“黄金标准”、“高含金量资格证书”,CFA持证人也在全球市场中备受机构雇主的认可。

广东海洋大学william威廉中文官网经济与金融专业CFA创新实验班在保留经济与金融主干课程基础上,将CFA课程与经济与金融专业部分课程进行了有效替换和补充,并设置了贯穿大学四年丰富且多元化发展的学习实践活动,形成了特色鲜明的高级金融人才培养体系。

三、专业优势
(一)政策支持
广东海洋大学william威廉中文官网经济与金融专业CFA创新实验班是学院经济与金融专业国际化教学改革重点建设专业/班级,学院高度重视经济与金融专业CFA创新实验班的建设与发展,通过设立专项管理团队等一系列举措,给予学生在学习和生活方面资源倾斜。
(二)优质教学团队
1. 邀请国内高水平CFA专业讲师(CFA持证人、硕士以上学历、多年名企金融工作经验)、知名学者教授团队来校执教;
2. 讲师具备双语教学的技能,兼具金融知识的深度和广度、重视授课效果及通过水平。
以下为优秀老师介绍(展示部分):

(三)完善的教学管理与服务体系
1. 助学助考服务:除了配备常规教辅老师负责日常教学与管理之外,本专业额外配备了专职班主任与学管老师,对学生进行CFA考试注册/报考/备考等全过程细致辅导。
2. 教学资源丰富:CFA10门线下课程,并提供配套网课,考试题库,模考系统,考前冲刺课等学习资源,助力学生搭建完备的知识体系,高效备考。
3. 教学质量控制:通过教学研讨会、每月课调、学管督学等措施严格把控教学质量,帮助学生高效完成各阶段学习任务,为CFA考试打下坚实基础。此外,提供大学生职业生涯规划服务,助力学生升学及高质量就业。

(四)职业发展,前景广阔
1. 雇主企业优先录用
根据CFAInstitute公开的数据,海外主要金融机构都是CFA持证人的雇主:美国银行、加拿大银行、摩根士丹利、JP摩根、德意志银行、汇丰、花旗、瑞信、富国银行、高盛。国内主要金融机构也对CFA人才青睐有加:中国工商银行、中国银行、中国平安、光大、海通证券、国泰君安、四大的中国事务所、红杉资本中国公司。
目前,全球有超过19万名CFA持证人分布于160多个市场中,其中有超过43,000人就职于全球100强资产管理公司。在针对核心投资管理职能(如投资组合或基金经理、投资或量化分析师、投资策略、投资咨询等)的招聘要求中,有越来越多的机构雇主将取得CFA认证视为必备或优先考虑的专业资质。
通过CFA一级考试,可比肩知名院校研一基础知识水平,企业在面对同等条件下的大学生,会优先录取有学习CFA经验的学生。以下为部分国内外认可雇主企业名单:

2. 纳入高端人才发展目录,享受政府福利
在中国内地,北京、上海、广州、深圳等20余省市地方政府已经发布了针对CFA持证人的人才吸引或支持政策。给予满足条件的持证人积分落户、个税减免、现金奖励、安家补贴等政策福利。以下是部分省市出台的CFA福利政策:

3. CFA专业毕业起薪高,晋升空间大


根据Pay scale官方数据,通过CFA一级无工作经验的毕业生起薪约合1.1万元以上,远超普通毕业生薪资水平;通过CFA二级及以上考试,具备1-3年工作经验,薪资约合30万-37万年薪;通过CFA三级考试且有3年工作经验以上薪资可达60万以上年薪。随着CFA学员工作经验的积累和工作能力的提升,将获得更多的晋升机会和发展空间,薪资水平也会相应提高。
4. 全球高校专业认可
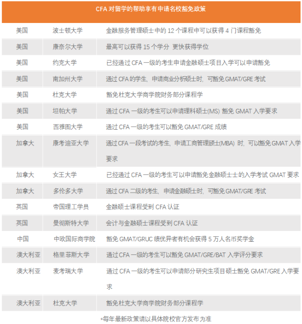
CFA的培养体系,深度接轨全球多所知名院校的教育方案,被广泛的应用于金融和商科专业教学中。同时为推动全球金融高端人才建设,CFA和全球多所大学建立教学与课程合作。CFA协会认证的高校包括70多个国家500多所,全球各大知名院校鼓励在校生参加CFA考试。在全球27个国家和地区的职业资格、研究生入学申请等考核中,CFA持证人或考生可免于参加全部科目或部分科目的考试。40+国外院校,对CFA学员留学申请享有豁免政策。部分院校豁免政策如下:

5. CFA专业背景助力名校读研
CFA全课程体系相当于金融学硕士学位,部分课程和商科知识高度契合。《金融学综合》是金融硕士(MF)专业学位研究生入学统一考试的科目之一。《金融学综合》考试要力求反映金融硕士专业学位的特点。其中包括金融学与公司财务两部分,共计150分。
CFA拥有着完善的专业金融知识体系,其本身的培养目标和金融硕士专业学位高度重合的,因此,在各高校金融硕士专业学位的专业课考试知识点的划分上,也具有高度的一致性。通过科学的时间规划,在进入考研准备前完成CFA知识的学习,将对考研初试提供极大帮助。

四、多元化学习实践活动
本专业注重理论与实践相结合,大学四年学习生涯规划内涵丰富多彩的学习实践与拓展活动,包括名企实践、职业发展、就业力提升、学习充电等系列,为学生提供成长的资源和平台。练就领导力、创新力,提升专业技能和求职面试技能等多元软实力,全面提升个人综合素质。


商赛方向

名企方向

实习就业方向
五、招生信息与学习费用
(一)招生信息
1. 招生对象:全校2025级新生(艺体生除外),要求学生具备持续学习意识和能力。
2. 招生规模:35名
3. 选拔方式:入学提交报名表,参加由william威廉中文官网组织的选拔测试,择优录取。预报名成功的同学将在测试后一周内通知。
4. 报名方式:在william威廉中文官网官网下载经济与金融CFA创新实验班申请报名表(详情见附件),按要求填写表格,发送至指定邮箱:GDOUJJXYCFA@163.com
5. 联系方式:
王老师:18814131228(微信同号);添加微信备注“学校+姓名”
扫码填写咨询申请表或加入经济与金融CFA创新实验班QQ咨询群:1042490325,收获更多经济与金融CFA创新实验班级资讯。

(二)学习费用
按照学校相关规定,参加经济与金融CFA创新实验班学习的学生,入学后在收取经济与金融专业本科学费基础上,需另缴纳培训费12000元/年,四年共计48000元。学习期间参加CFA课程考试的相关费用自理(包括注册费、年费和各门科目的考试费用)。
CFA官网:https://www.cfainstitute.org/
广东海洋大学william威廉中文官网官网:/
附件:经济与金融专业CFA创新实验班申请报名表